欢迎访问西北大学公共管理学院官方网站
English
|
设为首页
|
加为收藏
请输入搜索信息:
首页
|
学院概况
|
学院新闻
|
应急管理
|
师资队伍
|
教学工作
|
科研工作
|
党建工作
|
学生工作
|
院友工作
|
招生招聘
学院简介
院长致辞
组织机构
学院领导
行政教辅人员
学院动态
通知公告
日常动态
人才培养
科学研究
学术交流
社会服务
经典案例
本科教学联盟
应急管理文摘
应急管理简报
公共行政学系
人力资源管理系
公共安全与应急管理系
社会保障学系
公共信息资源管理系
研究生导师
学科与专业
本科教学
研究生教育
科研成果
学术交流
制度文件
党建动态
工会工作
学生风采
工作理念
党团建设
社团组织
致院友信
院友新闻
院友之声
公管名录
公管影像
公管文创
院友捐赠
校友捐赠名录
联系我们
招生工作
招聘工作
日常动态
日常动态
人才培养
科学研究
学术交流
社会服务
经典案例
本科教学联盟
应急管理文摘
应急管理简报
日常动态
当前位置:
首页
—
应急管理
—
日常动态
— 正文
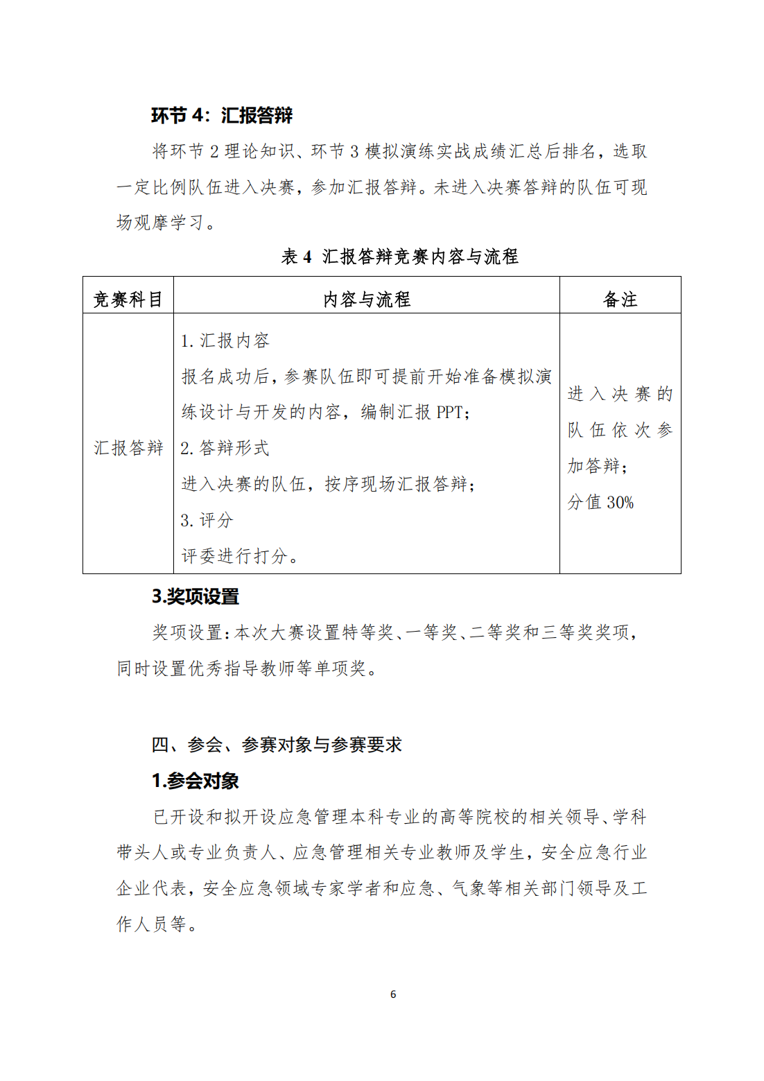
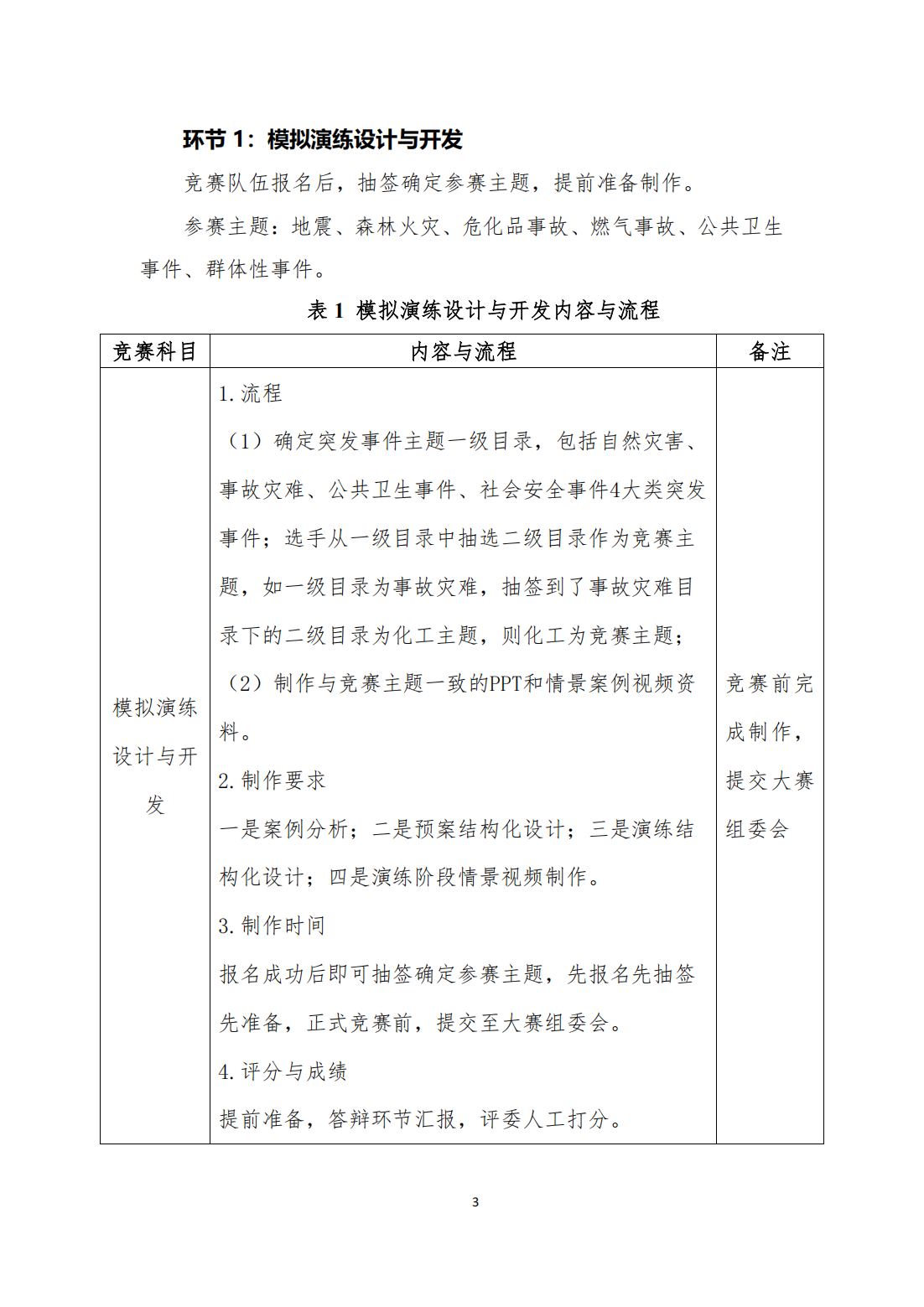
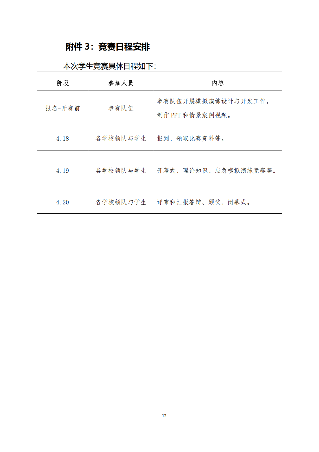
联盟会议 | 应急管理本科专业高校联盟第五届年会暨第二届“赛孚杯”比赛通知(第二轮)
上一条:
应急政策 | 中共中央 国务院印发《国家突发事件总体应急预案》
下一条:
政策发布 | 《中共中央国务院关于进一步深化农村改革扎实推进乡村全面振兴的意见》关于农村应急管理的举措
【
关闭
】
版权所有:西北大学公共管理学院(应急管理学院) | 地址:陕西省西安市长安区学府大道1号 邮编710127 邮箱:ggxy023@nwu.edu.cn 电话:029-88308093
登录
陕ICP备28765498号